云上山能 煤炭供应链智慧云仓的创新应用与价值
重庆百货 卓越绩效背后的供应链管理服务在线化助力
哪吒汽车斥资5亿成立供应链管理公司,深化垂直整合战略
互联网时代下的供应链管理新模式 驱动效率、透明与韧性的服务变革
警惕影响供应链管理服务发展的关键因素
供应链优化 成本管理与效率提升的双轮驱动
升鲜宝V2.0 杭州生鲜配送行业的智能供应链管理解决方案与手机分拣系统使用说明
电销模式革新 供应链管理服务如何开启新篇章
聚势创赢,翱翔IPO——杰和科技2023年度销售军令状签约仪式暨供应链管理服务战略升级大会隆重召开
用了管家婆ERP之后,你还敢说Excel够用吗?—— 供应链管理服务的颠覆性升级
坪山荣耀入选国家级示范工厂 手机行业供应链管理的新标杆
天津供应链管理公司注册全流程及经营范围填写详解
优化校园生态 初中供应链管理服务的构建与实践
干货|一文读懂“智能工厂”如何规划之上篇 供应链管理服务
深圳腾邦全球商品交易中心 供应链管理服务的核心优势与招商合作机遇
华为 以卓越执行与韧性供应链构筑核心竞争力
进口红酒中文标签的合规管理与供应链服务整合
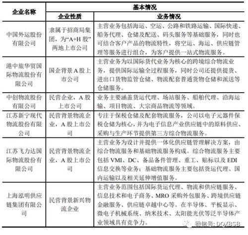
供应链管理服务行业产业链全景梳理及区域热力地图
一文初识供应链管理 以恒捷供应链为例看专业服务如何赋能企业
供应链管理服务 现代商业的隐形引擎与竞争优势
如若转载,请注明出处:http://www.yingya020.com/product/list-2.html